交易量排名的加密货币交易所- 加密货币所停牌!600499筹划重大资产重组
2026-01-15交易所,交易所排名,交易所排行,加密货币是什么,加密货币交易平台,加密货币平台,币安交易所,火币交易所,欧意交易所,Bybit,Coinbase,Bitget,Kraken,全球交易所排名,交易所排行据披露,科达制造持有广东特福48.45%股权,广东特福为上市公司海外建材业务板块关键子公司。
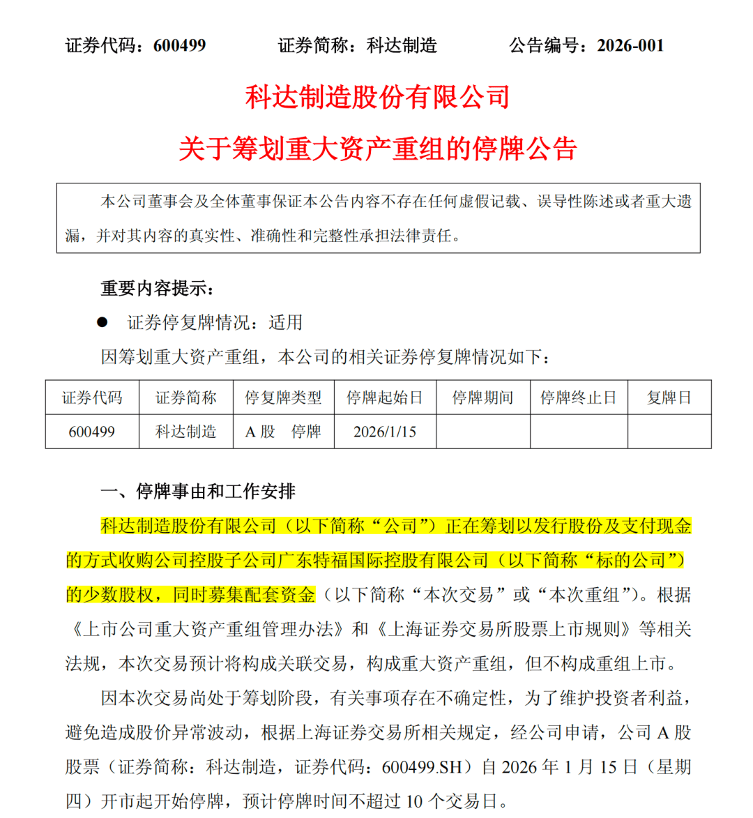
根据《上市公司重大资产重组管理办法》和《上海证券交易所股票上市规则》等相关法规,本次交易预计将构成关联交易,构成重大资产重组,但不构成重组上市。
因本次交易尚处于筹划阶段,有关事项存在不确定性,为了维护投资者利益,避免造成股价异常波动,根据相关规定,经申请,科达制造A股股票自2026年1月15日开市起开始停牌,预计停牌时间不超过10个交易日。
科达制造表示,本次交易事项尚处于筹划阶段,公司目前正与交易意向方接洽,初步拟定的交易对方包括罗继超、王大江、李跃进等15名自然人,以及森大集团有限公司等9名法人及合伙企业,最终确定的交易对方以公司后续公告的重组预案或重组报告书披露的信息为准。
1月14日,科达制造与本次交易的主要交易对方森大集团有限公司签署了《收购意向协议》。本次交易的具体交易方式、交易方案、发股价格、交易作价等安排由交易各方后续协商确定。
据介绍,科达制造主要业务为建筑陶瓷机械及海外建材的生产和销售,战略投资以蓝科锂业为主体的锂盐业务,另有锂电材料及装备、液压泵、智慧能源等培育业务。
值得注意的是,科达制造于2024年4月26日审议通过了《关于控股子公司增资扩股暨关联交易的议案》,同意公司海外建材业务板块相关子公司的关键管理人员、骨干员工等通过共同投资设立的员工持股平台,以20.63元/注册资本的价格对广东特福增资5428.95万元。
回查公告,近年来,随着上市公司业务从陶瓷机械延伸至海外建材、锂电材料等其他业务,为加强各业务板块的管理,提升业务独立性,科达制造持续优化旗下子公司股权结构及管理架构。对于公司第二大业务板块海外建材业务,公司于2023年11月设立子公司广东特福,以此作为海外建材业务板块的总部。
2024年4月公告显示,在海外业务扩张、海外人才需求及竞争加剧的情况下,为支持海外建材业务的百亿营收规划,充分提升业务管理团队的积极性和稳定性,建立长效激励约束机制,促进员工与企业共同成长和发展,科达制造海外建材业务板块相关子公司的关键管理人员、骨干员工等共同出资设立员工持股平台,并通过员工持股平台向广东特福进行增资,占对应增资后广东特福的持股比例为5%。
在作价方面,科达制造称,子公司广东特福于2023年11月成立,2023年其尚未开始运营,考虑到公司于2024年一季度完成海外建材业务板块相关子公司架构的股权调整,因此,该次增资以海外建材业务截至2023年12月31日的净资产20.63亿元左右为参考依据。鉴于广东特福的注册资本为5000万元,基于海外建材业务的净资产账面值,广东特福的每注册资本价格为41.26元。综合考虑公司海外建材业务百亿营收规划、项目产能扩张、海外人才稳定性需求等多因素,该次员工持股平台以20.63 元/注册资本为交易价格,对广东特福合计增资 5428.95万元,其中263.16万元计入注册资本,5165.79万元计入资本公积。
该次增资完成后,广东特福的注册资本由5000万元变更为5263.16万元,科达制造对其持股比例由51%变为48.45%。此外,森大集团有限公司、员工持股平台分别持有广东特福30.88%、5.00%股份。
华正新材等公司预计年报业绩扭亏;紫光国微:拟购买瑞能半导100%股权 15日起复牌;容百科技:延期回复上交所问询函 15日将继续停牌1日……
华正新材:披露业绩预告。经公司财务部门初步测算,预计2025年年度实现归属于上市公司股东的净利润为26,000万元到31,000万元,与上年同期相比,将实现扭亏为盈。公司表示:报告期内,公司积极开拓市场,本年度销售持续增长,尤其进入四季度以来,市场和销售持续攀升;同时通过开展降本增效、持续调整产品结构等,与上年同期相比,公司本报告期内净利润同比预增。同期,公司完成坐落于杭州市余杭区余杭街道华一路2号的部分土地、房屋的搬迁工作,收到全部补偿款合计30,058.98万元。根据企业会计准则规定在2025年度进行相应的会计处理,预计公司当年税前净利润将增加约2.20亿元,计提所得税核算影响后约增加利润1.9亿元。
金隅冀东:披露业绩预告。公司预计2025年实现归属于上市公司股东的净利润1.8亿元-2.6亿元,上年同期亏损9.91亿元。报告期内,公司多措并举扎实推进降本增效工作,成本与期间费用同比实现较大幅度下降。同时,公司推动市场化整合,不断优化战略布局,新并购企业运营情况良好,取得较好的投资回报;海外业务持续保持较高盈利水平。
四维图新:披露业绩预告。公司预计2025年实现归属于上市公司股东的净利润9009.25万元-1.17亿元,上年同期亏损10.95亿元。公司在报告期内完成以现金2.5亿元认购鉴智开曼发行的优先股,同时,以图新智驾股权作价15.5亿元注入鉴智开曼。根据相关规定,并经模拟测算,本次处置价款(即评估值)约15.5亿元,与公司享有的图新智驾100%净资产账面价值份额-0.16亿元之间的差额约15.66亿元构成了本次交易的投资收益。
蓝科高新:经财务部门初步测算,预计2025年实现归属于母公司所有者的净利润4,779.65万元,与上年同期相比,将实现扭亏为盈。公司表示:公司持续加强应收账款的管理和催收工作,部分账龄较长的应收款项在本期得以收回,相应的信用减值损失实现冲回,对本期业绩产生积极影响。
公司拟通过发行股份及支付现金的方式,向南昌建恩、北京广盟、天津瑞芯、建投华科等14名交易对方购买其合计持有的瑞能半导体科技股份有限公司(以下简称“瑞能半导”)100%股权,并拟向不超过35名特定投资者发行股份募集配套资金。截至目前,瑞能半导的审计和评估工作尚未完成,标的资产评估值及交易作价尚未确定。本次交易预计不构成重大资产重组。
公告显示,瑞能半导是一家拥有芯片设计、晶圆制造、封装设计和模块封装测试的一体化经营功率半导体企业,主要从事功率半导体的研发、生产和销售。公司表示,本次交易前,在功率半导体细分领域,公司虽有一定技术储备与市场应用,但尚未形成规模化、体系化的业务布局。通过本次交易,公司可整合功率半导体产品矩阵,快速补齐制造环节,完善半导体产业链布局,进一步巩固现有行业优势地位,增强公司在半导体产业的综合竞争力。
永和股份:披露业绩预告。经公司财务部门初步测算,预计2025年年度实现归属于上市公司股东的净利润为53,000.00万元到63,000.00万元,与上年同期相比,将增加27,866.32万元到37,866.32万元,同比增长110.87%到150.66%。公司表示:制冷剂行业全年高景气延续,价格上行驱动盈利增长。2025年,制冷剂行业供需格局持续优化,全年维持高景气运行态势。供给端,第二代氟制冷剂(HCFCs)生产配额延续缩减趋势,第三代氟制冷剂(HFCs)配额管理机制继续实施,行业供给端收缩效应持续显现,市场竞争环境逐步向好,公司配额资源优势进一步巩固。需求端,下游家用空调、汽车空调等应用领域需求保持平稳增长,有效支撑主流制冷剂产品价格上行。公司制冷剂产品全年产销衔接顺畅,产品均价实现同比较大提升,带动该业务板块营业收入与毛利率同步增长,巩固了公司整体盈利水平。
金海通:披露业绩预告。经财务部门初步测算,公司预计2025年度实现归属于母公司所有者的净利润16,000万元到21,000万元,同比增加103.87%到167.58%。公司表示:2025年,公司所在的半导体封装和测试设备领域需求持续增长,同时公司持续进行技术研发和产品迭代,三温测试分选机及大平台超多工位测试分选机(针对于效率要求更高的大规模、复杂测试)等需求持续增长,公司测试分选机产品销量实现较大提升,公司2025年年度业绩实现较好的增长。
圣农发展:披露业绩预告。公司预计2025年实现归属于上市公司股东的净利润13.7亿元-14.3亿元,比上年同期增长89.16%-97.44%。
报告期内,公司C端零售渠道收入同比增长超过30%,其中零售线下渠道收入同比增长超过40%,成为拉动C端收入增长的重要引擎;出口渠道全年收入同比增长超过60%,餐饮渠道各板块收入也均取得亮眼增长。高价值渠道收入占比持续提高,推动公司收入结构进一步优化,为整体盈利增长奠定了更坚实的基础。公司完成对太阳谷的控股合并,原持有的太阳谷长期股权投资权益法核算的账面价值与合并日公允价值之间的差额,在合并报表层面确认为投资收益(约5.5亿元),对全年归母净利润产生重要积极影响。
山河药辅:披露业绩预告。公司预计2025年实现归属于上市公司股东的净利润1.65亿元-1.94亿元,比上年同期增长38.16%-62.45%。报告期,公司主要产品的业务订单一直较为充足,增长势头明显。
中信证券:披露业绩快报。公司2025年营业收入748.30亿元,同比增长28.75%;归属于母公司股东的净利润300.51亿元,同比增长38.46%;基本每股收益1.96元。
蓝特光学:公司拟向包含公司控股股东、实际控制人、董事长、总经理徐云明在内的不超过35名符合中国证监会、上海证券交易所规定条件的特定投资者发行A股股票,本次发行通过询价方式确定发行价格。本次发行的募集资金总额不超过105,460.23万元(含本数),扣除发行费用后拟用于AR光学产品产业化建设项目、玻璃非球面透镜生产能力提升项目、微纳光学元器件研发及产业化项目、补充流动资金项目。徐云明将以不超过5,000.00万元(含本数)认购公司本次发行股票。
豪恩汽电:公司于2026年1月14日收到深交所上市审核中心出具的《关于深圳市豪恩汽车电子装备股份有限公司申请向特定对象发行股票的审核中心意见告知函》。深交所上市审核中心对公司向特定对象发行股票的申请文件进行了审核,认为公司符合发行条件、上市条件和信息披露要求,后续深交所将按规定报中国证监会履行相关注册程序。
苏州固锝:公司于2026年1月14日收到深交所出具的《关于苏州固锝电子股份有限公司申请向特定对象发行股票的审核中心意见告知函》,深交所发行上市审核机构对公司向特定对象发行股票的申请文件进行了审核,认为公司符合发行条件、上市条件和信息披露要求,后续深交所将按规定报中国证监会履行相关注册程序。
惠博普:2026年1月14日,公司控股股东水业集团与百利装备集团签署《股份转让协议》,协议约定水业集团拟将其持有的公司3.41亿股股份(占公司总股本的25.6%)以每股3.44元的价格转让给百利装备集团,转让价款合计11.75亿元。
如上述股份转让最终实施完成,公司控股股东将变更为百利装备集团,实际控制人将变更为天津市国资委。
*ST阳光:2026年1月14日,公司控股股东京基集团与自然人刘丹签署《股份转让协议》,京基集团拟以协议转让的方式将其持有的公司1.4978亿股股份(占公司总股本19.97%)转让给刘丹。本次股份转让的交易对价总额为4.34亿元,相应标的股份单价为2.9元/股。
若本次股份转让最终实施完成,公司控股股东、实际控制人将发生变更,刘丹将成为公司控股股东、实际控制人。
彩讯股份:披露向不特定对象发行可转换公司债券预案。本次发行募集资金总额不超过14.6亿元,扣除发行费用后募集资金净额将投资于智算中心建设项目、Rich AIBox平台研发升级项目、企业级AI智能体应用开发项目。
鼎龙股份:公司目前正在筹划境外发行股份(H股)并在香港联交所上市事项。公司正在与相关中介机构就本次H股发行上市的具体推进工作进行商讨,相关细节尚未确定。本次H股发行上市不会导致公司控股股东和实际控制人发生变化。
鼎捷数智:公司拟在境外发行股份(H股)并申请在香港联交所挂牌上市。目前,公司计划与相关中介机构就本次发行H股并上市的相关工作进行商讨,关于本次发行H股并上市的细节尚未确定,公司董事会授权公司管理层启动本次H股发行并上市的前期筹备工作。
佳缘科技:披露股价异动公告称,公司关注到近期商业航天概念受到市场高度关注。近年来,公司为航天航空领域客户提供相关产品及技术服务支持,而非整体卫星制造。公司研发生产的主要产品系:安全载荷、计算载荷、地面数传设备、信息化技术和服务等。2022年至2024年,公司在航天产品确认收入占总收入10%至30%。对公司来说,市场未来发展前景广阔,但公司上述业务同样面临较大的不确定性的风险,包括技术的迭代升级、配套设施建设与服务、人才锻造等。公司在该领域的业务目前仍处于拓展阶段,规模化收入有待提高,相关业务的发展存在不确定性。公司提醒广大投资者充分了解行业及公司经营的不确定性,理性投资,注意投资风险。
广哈通信:披露股票交易异常波动公告称,近期公司经营情况及内外部经营环境未发生或预计将要发生重大变化;公司、控股股东不存在关于公司的应披露而未披露的重大事项,或处于筹划阶段的重大事项。公司注意到近期资本市场对“商业航天”等概念关注度较高,公司在相关场景并未形成收入。
值得买:披露股票交易异常波动及股票交易严重异常波动公告称,公司注意到近期市场对“GEO”相关概念关注较大,公司业务暂不涉及GEO业务。公司AI相关业务和产品处于投入初始阶段,公司2025年前三季度实现AI相关收入占公司整体营业收入比例很小,对公司整体经营情况没有重大影响。
易点天下:披露股票交易风险提示公告称,公司主营业务是为企业提供出海整合营销、数字营销、广告变现在内的营销服务,以及AI数字创意、BI决策、CI智能化多云管理等出海数字化服务。公司目前的主营业务、日常经营情况及市场环境、行业政策未发生重大变化,不存在应披露而未披露的影响股票价格异常波动的重大信息。公司关注到有媒体将公司列为GEO概念股。经核查,公司目前不涉及GEO业务。公司提醒广大投资者注意二级市场交易风险,理性决策,审慎投资。
中文在线:披露股票交易风险提示公告称,经公司自查,公司目前生产经营活动正常,近期公司经营情况及内外部经营环境未发生重大变化;现阶段,公司海外短剧等新业务正处于规模扩张的关键投入期,相关成本短期内无法被收入完全覆盖,对2025年度公司业绩产生一定的负面影响;针对近期市场关注热点,公司特此说明:公司主营业务目前不涉及GEO。
岩山科技:披露股票交易异常波动公告称,公司脑机接口及类脑智能业务的商业化仍处于起步阶段,尚未产生收入,截至目前具体产品尚未开始销售,未来经营业绩存在不确定性。公司提示:公司股价短期涨幅较大,但公司基本面未发生重大变化,存在市场情绪过热、股价短期涨幅较大后续下跌的风险。
国际医学:披露股票交易异常波动公告称,当前公司基本面未发生重大变化,公司以大健康医疗服务和现代医学技术转化应用为主业,下属医疗机构主要为患者提供高水平的综合性医疗服务。公司目前不涉及脑机接口产品的研发、生产及销售,脑机接口在医疗领域的相关应用目前正处于从实验室走向临床应用的关键过渡阶段,公司旗下医疗机构应用的与脑机接口相关的康复训练系统及手术带来的收入占公司营业收入比重极小,对公司业绩基本没有影响。公司提醒广大投资者注意二级市场公司股票交易风险,理性决策,审慎投资。
泓博医药:披露股票交易异常波动及股票交易严重异常波动公告称,公司目前经营正常,未发生重大变化。经公司自查,并向公司控股股东、实际控制人发函查证,截至目前,确认不存在关于公司的应披露而未披露的重大事项。现阶段公司DiOrion平台药物研发服务的直接收入占公司整体营业收入的比重较小,对公司整体经营情况不构成重大影响。
蓝帆医疗:近日,公司控股子公司山东吉威医疗制品有限公司参加了国家组织冠状动脉药物涂层球囊集中带量采购申报,公司产品拟中选本次集中带量采购,拟中选价格2524元。
天力锂能:为确保磷酸铁锂生产线高效、稳定、安全运行,自2026年1月14日至2月28日,公司全资子公司四川天力将对产线按照预定计划进行停产检修。本次检修预计减少公司磷酸铁锂产量1500吨至2000吨,预计对公司生产经营不会产生重大影响。
通润装备:公司变更证券简称事项已经深圳证券交易所审核无异议。自2026年1月16日起,公司证券简称由“通润装备”变更为“正泰电源”,证券代码“002150”保持不变。
五矿发展:公司拟以原有业务相关的主要资产及负债(除保留资产、负债外)与公司控股股东五矿股份持有的五矿矿业100%股权、鲁中矿业100%股权中的等值部分进行资产置换,拟置入资产和拟置出资产交易价格之间的差额部分,由公司向五矿股份以发行股份及支付现金方式购买,并向特定投资者发行股份募集配套资金。本次交易构成关联交易。经公司向上海证券交易所申请,公司股票将自2026年1月15日开市起复牌。本次交易有助于上市公司实现主业转型,整合中国五矿优质铁矿资源,促进上市公司产业升级,增强上市公司综合实力以及抵御经营风险的能力。
联赢激光:公司及其子公司深圳市联赢软件有限公司、江苏联赢激光有限公司、惠州市联赢科技有限公司、四川联赢智光科技有限公司、江苏联赢半导体技术有限公司、江苏创赢光能科技有限公司自2025年1月1日至2025年12月31日,累计获得政府补助款项人民币7,445.36万元,其中与收益相关的政府补助为5,245.96万元(未经审计),与资产相关的政府补助为2,199.40万元(未经审计)。
中国一重:披露股票交易异常波动公告称,公司被列入“可控核聚变”概念股。截至目前,公司仅承接极少量相关配件项目,且相关产品尚未形成收入。
浙数文化:披露股票交易异常波动公告称,公司关注到有媒体将公司列为GEO概念股。根据定义,GEO(Generative Engine Optimization)指的是生成式引擎优化技术,旨在通过结构化内容、权威信源建设等策略提升信息在生成式AI引擎中的呈现概率。目前,公司相关子公司的主营业务为数字营销服务和广告代理服务等,不涉及定义所描述的GEO业务。
汇嘉时代:披露2025年前三季度利润分配方案,向全体股东每股派发现金红利0.10元(含税),不送红股,不以公积金转增股本。
容百科技:公司于2026年1月13日收到上海证券交易所科创板公司管理部下发的《关于宁波容百新能源科技股份有限公司与宁德时代签署日常经营合同事项的问询函》(上证科创公函【2026】0017号),收到《问询函》后,公司积极组织管理层及相关方按照要求逐项认真准备答复工作,鉴于《问询函》涉及的部分事项需要进一步落实,公司股票于2026年1月15日将继续停牌1日。
梅花生物:公司部分董事、高级管理人员及其他核心管理层(或技术骨干)合计76名成员基于对公司未来发展前景的信心及长期投资价值的认同,为维护资本市场稳定、增强投资者信心,计划自2026年1月14日起最长不超过12个月内(2026年1月14日~2027年1月13日),通过二级市场购买的方式,以合法自有资金或自筹资金增持公司股份,拟合计增持股份的金额不低于30,375万元(含交易费用),不高于35,015万元(含交易费用),增持价格将根据市场情况确定,本次增持不设价格上限。


